基础部
首页
中侨首页
概况介绍
师资队伍
教学科研荣誉成果
新闻动态
党团工作
文明创建
教研活动
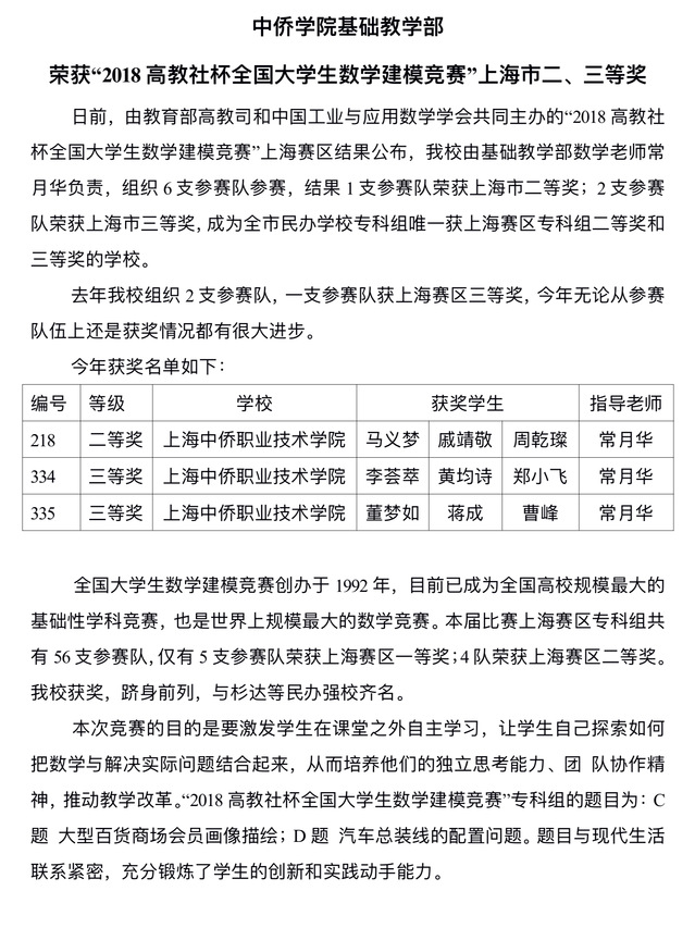
基础教学部指导学生荣获“2018高教社杯全国大学生数学建模竞赛”上海市二、三等奖
发布人:李阳 发布时间:2018-11-14 浏览次数:
71